Wageningen University & Research | FEM-31806 | Models for Ecological Systems | FEM | PPS | WEC
Exponential growth:
Logistic growth:
A growth rate refers to an increase or positive change in the living organisms per unit of time, while a negative growth rates refers to a decline or a negative change. The relative growth rate () and relative death rates () are expressed per “living organism”, for example as number of animals per animal per unit of time. Both and are positive numbers, where should be combined with a minus sign in the “growth rate” equation.
For example: dA / dt = rgr × A - rdr × A
In units: Animals / y = Animals / (Animal × y) × Animals - Animal / (Animal × y) × Animals
Photosynthesis is measured with an apparatus that measures the concentration of CO2 in a small leaf chamber, a cuvette. The model CUVET describes the depletion of CO2 due to leaf photosynthesis in this closed chamber. The specific rate of photosynthesis () is described by a rectangular hyperbola or a so-called Michaelis-Menten equation (very similar to Exercise 1.1).
Consider this piece of code from a model ‘CUVET1’, the full code is shown in Appendix A (in the Syllabus):
# Concentration of CO2 inside chamber
C <- W / Volume
# Net rate of photosynthesis (no respiration assumed)
P <- VMax * C / (C + K)
# Net rate of change of amount of CO2 in chamber
dWdt <- - P * Area
Here, is the concentration of CO2 in the chamber, is the amount of CO2 in the chamber, is the volume inside the chamber, is the specific leaf photosynthetic rate, is the maximum photosynthetic rate, is the area of the leaf inside the chamber, and is a parameter (often referred to as the Michaelis-Menten constant).
is a state variable; and are auxiliary variables; and the others (, , and ) are parameters.
See the diagram below. Here stands for the assimilation rate (of the whole leaf in the chamber), which equals dW/dt in CUVET without in- and outflow.

The CUVET1 approach will rapidly result in depleted CO2 levels in the chamber and is thus not appropriate for measuring rates of photosynthesis for longer periods. Tubes are therefore added to the chamber to create a CO2 inflow (use symbol ) and CO2 outflow (), which is described in a model called CUVET2. We can assume that the incoming air flows at a constant rate and consists of a constant CO2 concentration (), that the air pressure is constant, that the outflowing air flows at the same rate , and that there is a perfect mixture of the air inside the chamber.
Forrester diagram of the CUVET2 with in-and outflow of air:

The extra parameters needed include the flow () of air and the CO2 concentration of inflowing air ().
Consider a dynamic (ecological) system that consists of deer, grass and wolves, in which both deer and wolves are hunted by men. It is assumed that wolves eat deer and that deer eat grass. Moreover, it is assumed that grass grows logistically without deer, and that deer grow logistically without wolves.
State variables: grass, deer, wolves.
Processes involved are:

PS: note that death rates are not included for grass, deer and wolves: this means that it is assumed that all grass, deer and wolves will be either consumed or hunted before death!
Consider this Forrester diagram of an organic matter decay model with three carbon pools: fresh organic matter carbon (), humus carbon () and stable humus carbon ():

Organic matter decay is described with negative exponential equations for all pools. The parameters included are organic matter input rate () with the unit kg ha-1 y-1, the total relative loss rate of organic matter (), the relative respiration rate of humus () and stable humus (), the relative conversion rate of fresh organic matter into humus (), and the relative conversion rate of humus to stable humus ().
The state variables are , and .
The final rate equations are:
To understand how to derive the rate equations for these state variables let’s first look at the pool of carbon in fresh organic matter (). From the Forrester diagram we can see that we have one inflow and two outflows of material from this pool. The first outflow is respiration loss (to the atmosphere as CO2), the second outflow is that is converted into and reflects humification (and formation of humus). The inflow is given as a parameter that describes a rate (i.e. not a relative rate!), and is, therefore, independent from the amount of that is already present in the system.
To quantify these outflows we need to look closely at the system description and the meaning of the parameters. The parameter is defined as the total relative loss rate of organic matter. So this parameter will have the dimension time-1 and the unit y-1. The rate equation for can be written as:
In the model description we also find the parameter . This parameter is described as the relative conversion rate of fresh organic matter into humus. In other words, not all fresh organic matter that is broken down will be lost through respiration, a fraction of the fresh organic matter is converted into humus and stays in the soil.
The total loss rate of can thus be split in two parts: a part that is respired and lost to the atmosphere, and a part that is broken down and subsequently converted into humus. The total relative loss rate includes the relative humification rate and the relative respiration rate, and hence this relative respiration rate equals: . The full rate equation for OMC can now be written as:
For the other two pools of organic matter in our soil ( and ) the description is a bit more straightforward. For we have an inflow, the conversion of fresh organic matter into humus, on the one hand and respiration and the formation of stable humus on the other hand. Both the respiration of and the formation of stable humus are governed by relative rates ( and , respectively) and so the rate equation for can be written as:
The stable humus only has an inflow (the formation of from ) and a loss from respiration. The rate equation for can be written as:
is a rate and is provided with a unit in kg ha-1 y-1. Therefore all rates must be in kg ha-1 y-1 and the states , and must be in kg ha-1. All other parameters have the unit y-1.
The auxiliary equation to compute total soil organic carbon: .

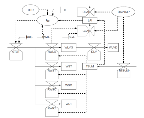
From the Forester diagram, it is clear that needs information from the parameter , and , the amount of PAR radiation intercepted. needs information from , , and .
The equations therefore should include: